recoveryshake.com
HOME
About
Contact
Disclaimer
Privacy
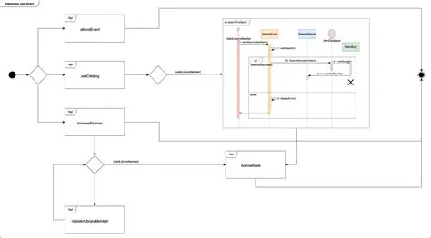
Full Program Help and UML Overview
Oct 13, 2025
by recoveryshake.com
61
views