recoveryshake.com
HOME
About
Contact
Disclaimer
Privacy
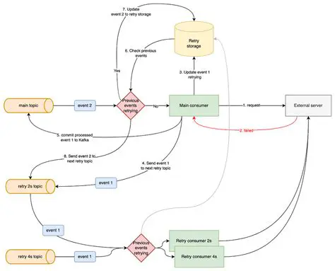
Implement a retry mechanism
Oct 13, 2025
by recoveryshake.com
130
views