recoveryshake.com
HOME
About
Contact
Disclaimer
Privacy
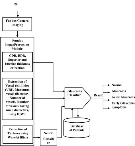
The Need for a More Efficient Glaucoma Detection System
Oct 13, 2025
by recoveryshake.com
119
views