recoveryshake.com
HOME
About
Contact
Disclaimer
Privacy
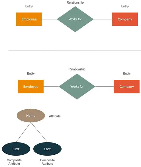
Understanding Entities and Fields
Oct 13, 2025
by recoveryshake.com
126
views